编者按:为全面落实立德树人根本任务,学校以迎接新一轮本科教育教学审核评估为契机,加快推进我校人才培养质量保障体系建设,以评促建、以评促改、以评促管、以评促强。为深入开展迎评自建工作,评建办将持续推出审核评估巡礼系列活动,现开展课程思政系列展播专题,展示学校本科教育教学课程建设成果。

课程信息
《知识图谱》是人工智能、数据科学与大数据技术等专业学生的专业选修课程之一。目前,知识图谱是人工智能的重要技术之一。它为机器学习和深度学习模型提供了丰富的背景知识,有助于解决人工智能系统的知识获取和知识推理问题,使人工智能系统能够更加智能地理解和处理信息。为了帮助学生更好的理解知识图谱基础、知识图谱构建、知识图谱应用,该课程内容涵盖知识图谱的表示、存储、获取、推理、融合、问答等。通过该课程的学习,可以加深学生对知识表示和知识处理技术的理解,为从事知识图谱相关的研究和开发工作打下基础,同时可以帮助学生拓展数据处理和分析的手段,将知识图谱应用于数据分析和挖掘项目中,提高数据的利用价值。
育人目标
1.知识目标
(1)知识图谱是什么?
介绍知识图谱的概念,即结构化的语义知识库,用于以图形化的方式描述实体及其之间的关系。
(2)知识图谱的起源
介绍知识图谱如何从语义网络发展至当今的知识图谱以及主要的开源知识图谱。
(3)知识图谱的相关技术
介绍与知识图谱密切相关的机器学习、人工智能、自然语言处理、计算机视觉、数据库等相关技术。
(4)知识图谱的应用
介绍知识图谱在语义搜索、知识问答、辅助推荐系统、辅助语言理解、辅助视觉理解、语义辅助设备互联、中医药语义网络、金融知识图谱等方面的应用。
2.能力目标
梳理从语义网络到知识图谱的发展历程,清晰阐述各个发展阶段的关键技术突破和改进方向。
分析不同开源知识图谱(如 DBpedia、OpenKG)的特点、优势和局限性,能够根据具体应用场景选择合适的开源知识图谱进行参考或应用。
3.思政目标
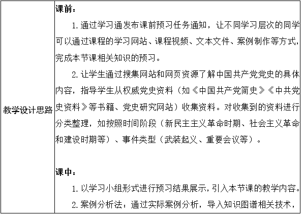
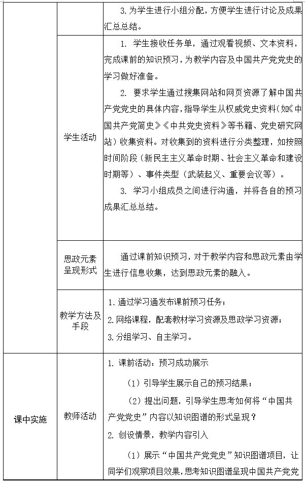
将中国共产党党史作为思政元素融入案例教学,增强学生对中国共产党的崇敬和热爱之情,培养学生的爱国主义情怀和民族自豪感,激发学生为国家发展贡献力量的责任感。
教学案例设计









教学反思
在教学过程中,将党史内容与知识图谱构建知识相结合是一种创新尝试。从积极的方面来看,党史丰富的事件、人物和发展脉络为知识图谱提供了大量有价值的实体和关系素材。例如,党的重要会议、领导人等可以作为实体,会议与领导人之间的关联、会议对历史发展的推动作用等可作为关系,这种融合使得知识图谱构建更加生动且有深度。党史融入确保了教学内容具有很强的教育意义,通过知识图谱呈现党史能让学生更清晰地看到党的发展历程中的因果关系和逻辑顺序,增强对党的理解和热爱。例如,学生通过亲自收集党史资料,能够更好地掌握了如何从文本中确定实体类型,为后续的学习奠定基础。
从学生的反馈和课堂表现来看,将党史融入教学对学生的情感态度和价值观产生了积极影响。学生对党的历史有了更浓厚的兴趣,增强了对党的崇敬之情和爱国主义情怀。例如,在学习党史中的艰难斗争历程时,学生们深刻体会到了党的坚韧不拔,受到了精神上的鼓舞。
然而,也存在一些问题。党史内容庞大复杂,在选择和整合时需要更精准地把握重点,避免信息过多导致学生负担过重。部分学生反映在学习初期对如何从党史资料中提取关键信息用于知识图谱构建感到困惑,说明在引导学生筛选党史素材方面还需要进一步优化教学内容。同时要高度重视党史内容的历史准确性,确保传授给学生的知识是准确无误的,避免对学生产生误导。